beat365 2022年人才招聘公告
发布时间:2022-05-03 16:44:41
beat365 2022年人才招聘公告

根据工作需要,北海beat365公司及下属广西北海市港龙码头有限公司现面向社会公开招聘人员,现将有关信息公告如下:
一、企业简介
北海beat365公司成立于 2007 年 2 月,注册资金 2 亿元,市属国有全资公司,主要担负铁山港区市政建设及污水处理、南珠新城建设、城区外道路桥梁及港口建设等业务。经营范围包括:基础设施项目建设、投(融)资及经营管理,土地综合开发建设,铁山港工业区开发建设的资本经营,对所拥有的国有资产的经营管理和维护等。
北海beat365公司现有员工 114 人,全资(控股)子公司 10 家,注册资本共 7.56 亿元;参股公司 7 家,共投入资本 1.31 亿元。公司成立至今累计完工项目 45 个,建成了广西LNG陆域形成工程、航道二期及扩建工程等50多个重大基础设施项目,在建北海市向海大道、廉州湾大道、铁山港航道三期等重大基础设施,完成投资 117亿元以上;完成融资 108亿元以上。 2021 年 11 月 15 日获得国内权威评级机构联合资信评估有限公司认定的 AA 主体评级。
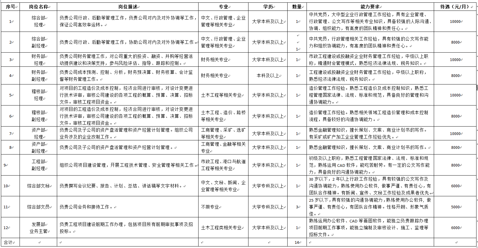
二、招聘岗位及要求(详见下表)
(一)beat3652022年拟招聘人才岗位信息表
(二)广西北海市港龙码头有限公司2022年拟招聘人才岗位信息表
三、报名截止时间
(一)报名截止时间:2022年5月10日下午18:00;
(二)报名方式:投递个人简历到电子邮箱(邮箱号bhrp@163.com)
四、报名联系人、电话
鄢女士 ,0779-3033655